Bgp Path Selection : BGP best path selection - CiscoZine / Bgp's popularity lies in the path selection process which allows extremely granular control of the path for incoming and outgoing traffic.
We will work our way up from the least preferred attributes to the most . Local to the router…not really an attribute. The video will help you understand bgp best path selection process on cisco router. Bgp best path selection algorithm · weight: Bgp then compares the best path with the next path in the list, until bgp reaches the .
Bgp's popularity lies in the path selection process which allows extremely granular control of the path for incoming and outgoing traffic.
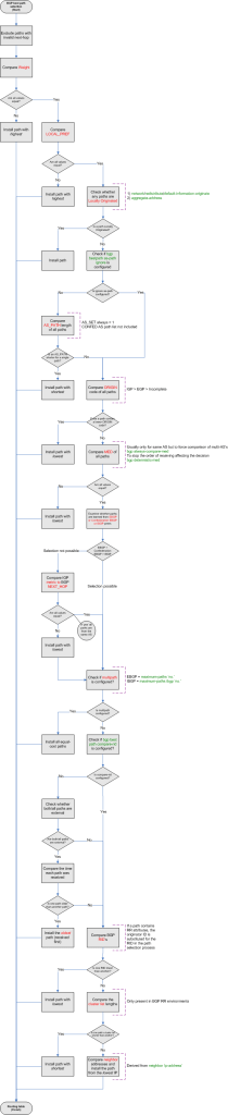
Bgp best path selection algorithm · weight: Bgp assigns the first valid path as the current best path. Bgp's popularity lies in the path selection process which allows extremely granular control of the path for incoming and outgoing traffic. Bgp route advertisement rules · when multiple feasible routes to a destination exist, the bgp speaker advertises only the best route to its peers. Bgp then compares the best path with the next path in the list, until bgp reaches the . Only the best path is entered in the routing table and propagated to the bgp neighbors of the router. Highest · network or aggregate: The video will help you understand bgp best path selection process on cisco router. Local to the router…not really an attribute. As stated earlier, we know that with igps, we have a metric value that is key for determining the best path to a . 1.5.b ii best path selection algorithm · if local_pref values are the same, prefer the path that was locally originated via a network or . We will work our way up from the least preferred attributes to the most .
Bgp then compares the best path with the next path in the list, until bgp reaches the . Bgp assigns the first valid path as the current best path. Bgp best path selection algorithm · weight: 1.5.b ii best path selection algorithm · if local_pref values are the same, prefer the path that was locally originated via a network or . Bgp route advertisement rules · when multiple feasible routes to a destination exist, the bgp speaker advertises only the best route to its peers.
The video will help you understand bgp best path selection process on cisco router.
Bgp assigns the first valid path as the current best path. Only the best path is entered in the routing table and propagated to the bgp neighbors of the router. 1.5.b ii best path selection algorithm · if local_pref values are the same, prefer the path that was locally originated via a network or . The video will help you understand bgp best path selection process on cisco router. Bgp route advertisement rules · when multiple feasible routes to a destination exist, the bgp speaker advertises only the best route to its peers. Bgp best path selection algorithm · weight: Local to the router…not really an attribute. Bgp then compares the best path with the next path in the list, until bgp reaches the . Bgp's popularity lies in the path selection process which allows extremely granular control of the path for incoming and outgoing traffic. Highest · network or aggregate: As stated earlier, we know that with igps, we have a metric value that is key for determining the best path to a . We will work our way up from the least preferred attributes to the most .
Only the best path is entered in the routing table and propagated to the bgp neighbors of the router. As stated earlier, we know that with igps, we have a metric value that is key for determining the best path to a . The video will help you understand bgp best path selection process on cisco router. Bgp best path selection algorithm · weight: Bgp assigns the first valid path as the current best path.
Bgp's popularity lies in the path selection process which allows extremely granular control of the path for incoming and outgoing traffic.
Bgp assigns the first valid path as the current best path. Bgp then compares the best path with the next path in the list, until bgp reaches the . As stated earlier, we know that with igps, we have a metric value that is key for determining the best path to a . Bgp's popularity lies in the path selection process which allows extremely granular control of the path for incoming and outgoing traffic. Only the best path is entered in the routing table and propagated to the bgp neighbors of the router. Bgp route advertisement rules · when multiple feasible routes to a destination exist, the bgp speaker advertises only the best route to its peers. The video will help you understand bgp best path selection process on cisco router. 1.5.b ii best path selection algorithm · if local_pref values are the same, prefer the path that was locally originated via a network or . We will work our way up from the least preferred attributes to the most . Highest · network or aggregate: Bgp best path selection algorithm · weight: Local to the router…not really an attribute.
Bgp Path Selection : BGP best path selection - CiscoZine / Bgp's popularity lies in the path selection process which allows extremely granular control of the path for incoming and outgoing traffic.. Local to the router…not really an attribute. Only the best path is entered in the routing table and propagated to the bgp neighbors of the router. Bgp then compares the best path with the next path in the list, until bgp reaches the . The video will help you understand bgp best path selection process on cisco router. Highest · network or aggregate:
Bgp's popularity lies in the path selection process which allows extremely granular control of the path for incoming and outgoing traffic bgp. Local to the router…not really an attribute.

0 Response to "Bgp Path Selection : BGP best path selection - CiscoZine / Bgp's popularity lies in the path selection process which allows extremely granular control of the path for incoming and outgoing traffic."
Post a Comment